DIRECTORS’ REPORT
Annual Report 2015 67
Directors' report
30 June 2015
Operating and financial review (continued)
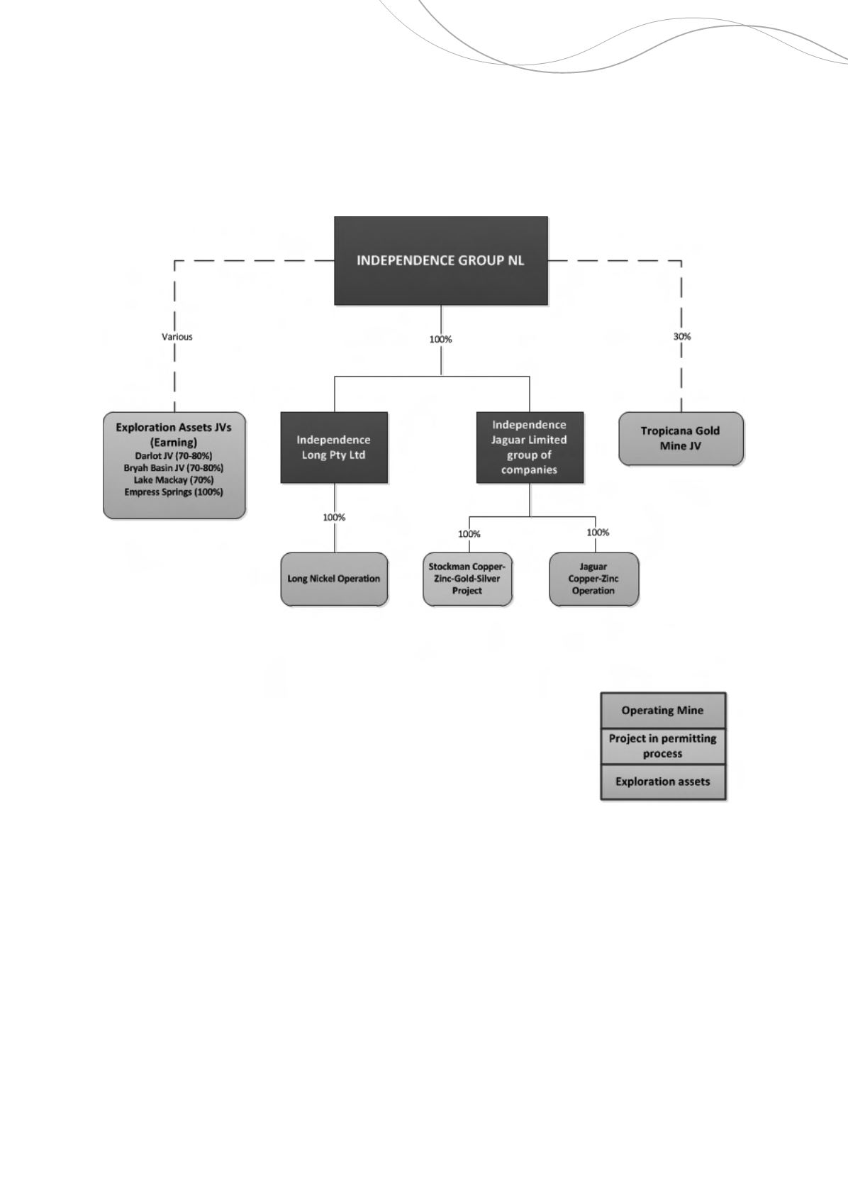
The Group currently has operations in the production phase in Western Australia comprising:
• The Tropicana gold operation (IGO: Non-operator joint venturer; 30% owned) located 330km east northeast of
Kalgoorlie. The operation comprises approximately 3,000km
2
of tenements (excluding the Beachcomber and Salt
Creek joint venture tenure) stretching over more than 275km in strike length along the Yilgarn Craton and Fraser
Range Mobile Belt Collision Zone. The Company targeted and pegged the area containing the current Ore
Reserves in 2001. AngloGold Ashanti farmed into the project in 2002, discovering Tropicana, Havana and the
Boston Shaker gold deposits in 2005, 2006 and 2010 respectively. The gold deposits occur over a 5km strike length
with gold mineralisation intersected to a depth of 1km vertically beneath the natural surface. The decision by the
Tropicana Joint Venture partners to develop the Tropicana Gold Mine was announced in November 2010 following
a positive bankable feasibility study assessment. In early 2011, construction commenced with the site access road,
followed by key site infrastructure including an aerodrome, accommodation village, borefields and processing plant.
Mining of the Havana deposit commenced in 2012.
• Commissioning of the processing plant occurred in 2013, with the first gold poured in September 2013. Nameplate
capacity of the processing plant, 5.8Mtpa, was achieved in March 2014.
Independence Group NL
2




